|
|
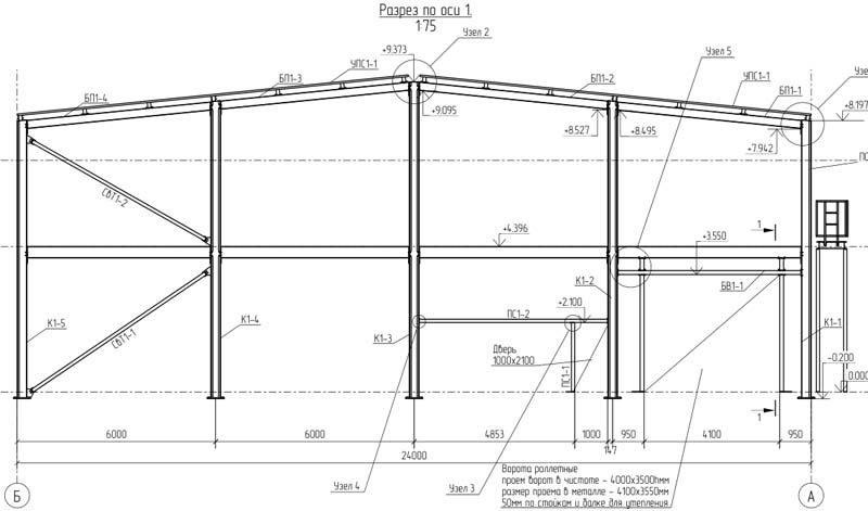
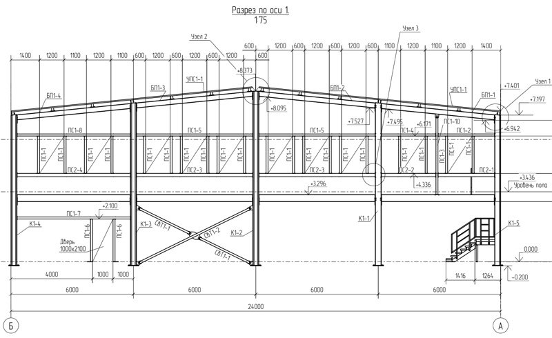
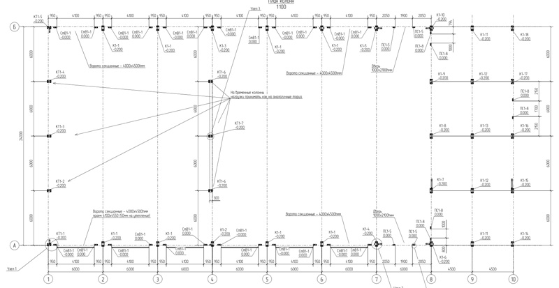
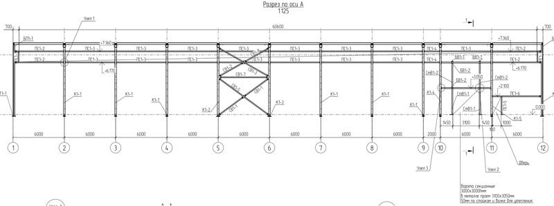
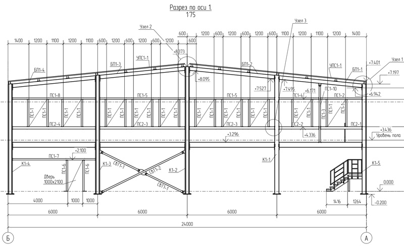
Типовой проект 24м, высота до 7 метров (Готовый проект КМ, КМД, КЖ)
|
Возможно корректировка высоты до 7 метров, и длины от 24 до 62 метров
Максимальная длина здания - до 62 метров
Максимальная высота - до 7 метров до низа ферм
У готовых проектов уточняйте снеговой и ветровой район перед покупкой!!!
Снеговой район - III, ветровой - III
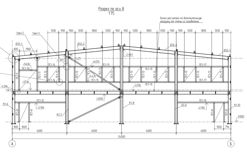
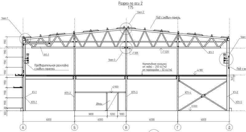
Уклон кровли - 10%.
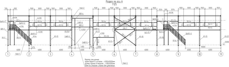
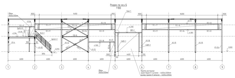
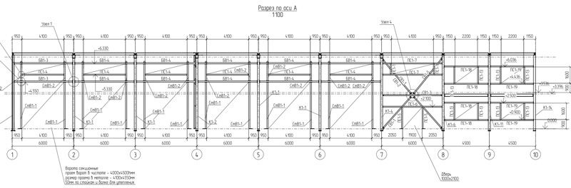
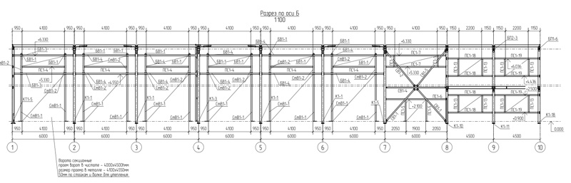
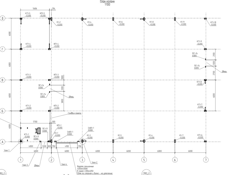
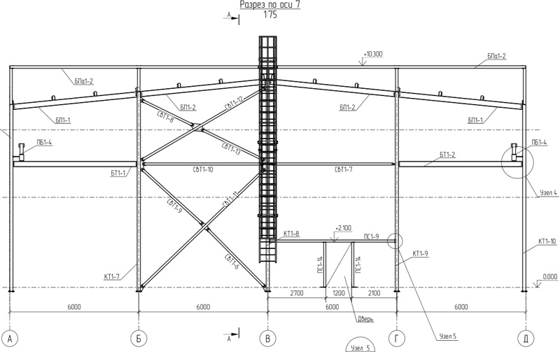
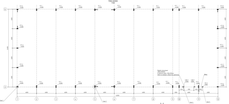
Шаг колонн - 6 метров.
Можно добавить опорный кран до 10 тонн.
В проекте используется только прокатный профиль из "черного" металла - двутавр, профильная труба, швеллер и т.п..
Соединение всех элементов на болтах. Заводское изготовление.
Остекление ленточное высотой 1000 или 1200мм.
Стены и кровля - сэндвич-панели (возможна "плоская кровля" или сборный сэндвич) или профлист (для холодного здания не учтен расход металла на прогоны по стене).
Ворота шириной до 5.8 м.
Фундамент - столбчатый, возможен свайный.
Опирание колонн на фундамент - на отметке -0.200.
Поли из бетоной армированной плиты. Возможна шлифовка плиты или под асфальт.
Рассчитан под обшивку сэндвич-панелями (или профлист), кровля 150, стены 100мм
Все изменения в готовый проект вносятся за дополнительную плату к стоимости готового проекта!
| 24х60х7м (Ш-Д-В) 1440м2 Без крана (это не готовый проект, а предварительные наработки) |
| Металл - 48600кг, 33,8кг/м2 |
| Стобчатый фундамент, плита: арматура - ...кг, бетон В25 - ...м3 |
|
 |
 |
 |
 |
 |
| |
| 24х60х7м (Ш-Д-В) 1440м2 с краном 5 тонн 221016_220714 |
| Металл - 64650кг, 44,9кг/м2 |
| Стобчатый фундамент, плита пола |
|
 |
 |
 |
 |
| |
| 24х60х6м (Ш-Д-В) 1440м2 240117_230807 Без крана КМ, КМД и КЖ, АС1(сэндвич) |
| Металл - 48796кг, 33,9кг/м2 |
| Стобчатый фундамент, плита пола |
|
 |
 |
 |
 |
 |
 |
| |
| 24х60х7м (Ш-Д-В) 1440м2 с краном 5 тонн 230623_221016 |
| Металл - 64617кг, 44,9кг/м2 (площадки нет, но добавились окна) |
| Стобчатый фундамент, плита пола |
| Есть вариант №240227 24х60х7 кран 10т, без окон по оси А и Б, но есть окна на оси 1 и 11 |
|
 |
 |
 |
 |
| |
| 24х60х7м (Ш-Д-В) 1440м2 с краном 10 тонн №221016_220714_6 24х60х7 кран 10т |
| Металл - 60935кг, 42,3кг/м2 (площадки и окон нет), есть вариант с площадкой в осях 1-2 №221016_220714_6 |
| Стобчатый фундамент, плита пола |
|
 |
 |
 |
 |
 |
| |
24х54х7м (Ш-Д-В) 1296м2 (без учета площадки) с краном 10 тонн №230807_221016 24х54х7 кран 10т.
Снег II (возможно и III, уточню по запросу), ветер III. Площадка под офис. |
| Металл - 63124кг, 48,7кг/м2 (без учета площади площадки) |
| Стобчатый фундамент, плита пола, цоколь, перекрытие. |
|
| |
 |
 |
 |
 |
 |
 |
.jpg) |
 |
 |
| |
23_7х54х5м (Ш-Д-В) 1279,8м2 (без учета площадки) №231220
Снег III, ветер II. Площадка под офис. |
| КМ, КМД, КЖ. Чертежей на лестницу нет. |
| Металл - 51150кг |
| Стобчатый фундамент, плита пола, цоколь, перекрытие. |
|
 |
 |
 |
 |
 |
 |
 |
 |
 |
 |
| |
24х60х7м (Ш-Д-В) площадь 2300м2, №240405_240117
Снег IV, ветер II. Санкт-Петербург. |
| Готовы - КМ, КМД, ОК1 (сэндвич +10т рублей) |
| Металл по КМ - 95312кг, 42кг/м2 |
| |
|
 |
 |
 |
 |
 |
 |
 |
| |
| 24х48х6м (Ш-Д-В) Без крана. Площадь ~1548м2 (учитывая антресоль). №240422-240405 |
| Металл - 65941кг, 42,6кг/м2. г.Воронеж III снег, II ветер. Готовы -КМ, КМД, КЖ, ОК1 (сэндвич +10т рублей) |
| Стобчатый фундамент, плита: арматура - ...кг, бетон В25 - ...м3 |
|
 |
 |
 |
 |
 |
 |
 |
 |
| |
| 24х42х6м (Ш-Д-В) с АБК, без крана. Площадь ~1224 м2 (учитывая антресоль). №241009_240405 |
| Металл - 69293кг, 56,6 кг/м2. г.Нижний Новгород снег 210кг/м2, I ветер. Готовы -КМ, КМД, КЖ, ОК1 (сэндвич +10т рублей) |
| Стобчатый фундамент, плита: арматура - ...кг, бетон В25 - ...м3 |
|
 |
 |
 |
 |
 |
 |
 |
 |
 |
 |
 |
 |
| |
| 24х36х7.3м (Ш-Д-В), кран 3.2т. Площадь ~1000 м2 ( учитывая антресоль). №241031 |
| Металл - 48560кг, 48,52 кг/м2. Тверская область, III снег, I ветер. Готовы -КМ, КМД, КЖ, ОК1 (сэндвич +10т рублей) |
| Стобчатый фундамент, плита: арматура - ...кг, бетон В25 - ...м3 |
 |
 |
 |
 |
 |
 |
 |
 |
 |
 |
| |
| 24х62х7м (Ш-Д-В), без крана. Площадь 1488 м2. №241210 |
| Металл - 54776кг, 36,8 кг/м2. , I снег, IV ветер. г.Евпатория |
| Готовы - КМ, КМД, КЖ |
| Стобчатый фундамент, плита: арматура - ...кг, бетон В25 - ...м3 |
 |
 |
 |
 |
 |
 |
 |
 |
| |
| 24х60х6м (Ш-Д-В) 1440м2 250418_240117 Без крана КМ, КМД и КЖ |
| III снеговой, II ветровой. г.Екатеренбург |
| Металл - 49999кг, 34,72кг/м2 |
| Стобчатый фундамент, плита пола |
 |
 |
 |
 |
 |
 |
 |
 |
| |
| |
| |
|
|